1、什么是环境影响评价
根据中华人民共和国主席令第77号《中华人民共和国环境影响评价法》(2018年12月修订)第二条和第三条,环境影响评价,是指对规划和建设项目实施后可能造成的环境影响进行分析、预测和评估,提出预防或者减轻不良环境影响的对策和措施,进行跟踪监测的方法与制度。编制本法第九条所规定的范围内的规划,在中华人民共和国领域和中华人民共和国管辖的其他海域内建设对环境有影响的项目,应当依照本法进行环境影响评价。
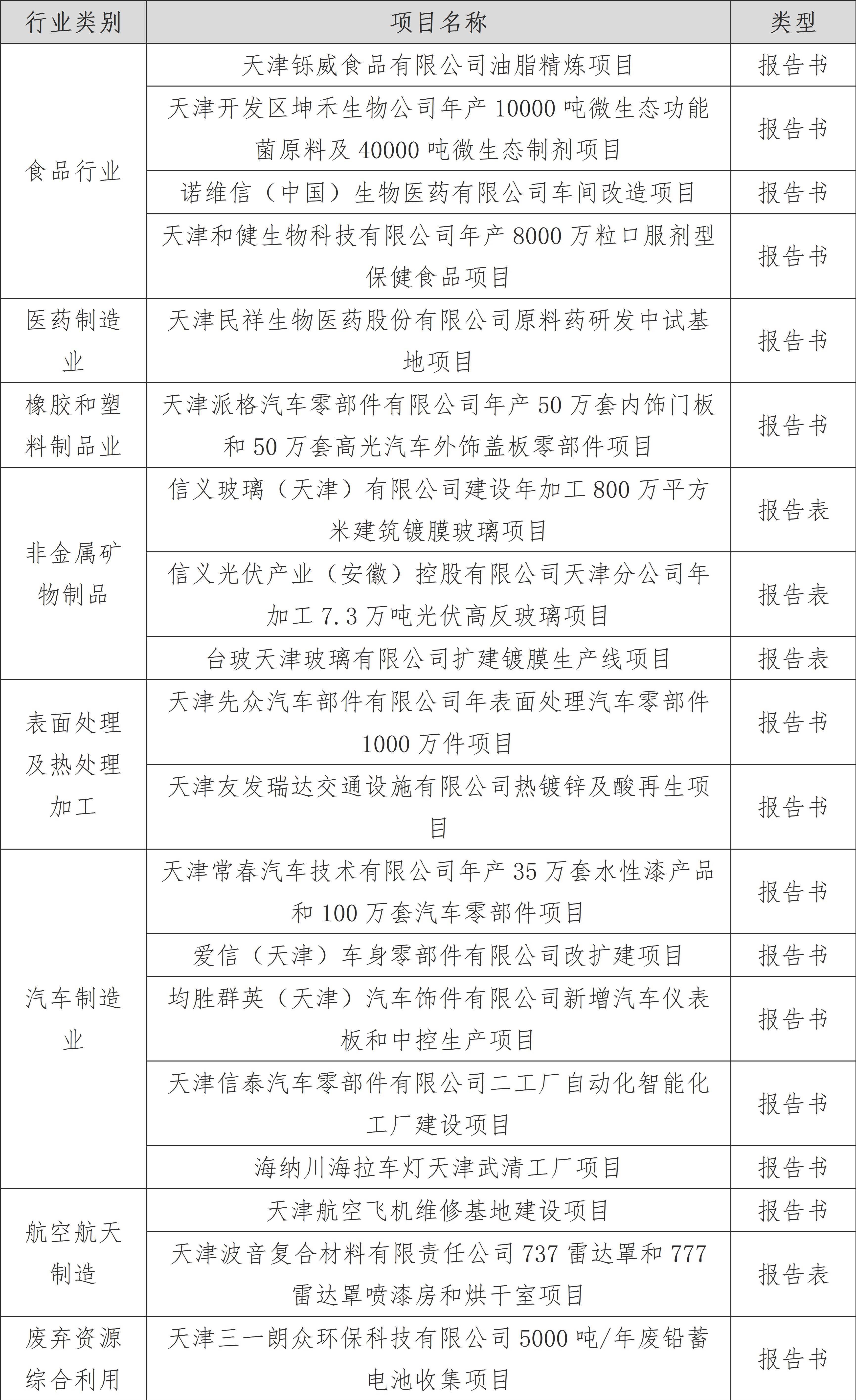
2、哪些项目需要做环境影响评价
根据中华人民共和国主席令第77号《中华人民共和国环境影响评价法》(2018年12月修订)第十六条,国家根据建设项目对环境的影响程度,对建设项目的环境影响评价实行分类管理。建设单位应当按照下列规定组织编制环境影响报告书、环境影响报告表或者填报环境影响登记表(以下统称环境影响评价文件):
(一)可能造成重大环境影响的,应当编制环境影响报告书,对产生的环境影响进行全面评价;
(二)可能造成轻度环境影响的,应当编制环境影响报告表,对产生的环境影响进行分析或者专项评价;
(三)对环境影响很小、不需要进行环境影响评价的,应当填报环境影响登记表。
建设项目的环境影响评价分类管理名录,由国务院生态环境主管部门制定并公布。
3、建设项目环境影响评价的主要工作流程:

环境影响评价报告编制工作可分为三个阶段。签订合同承接业务后,首先进行资料收集、调研,根据现场踏勘、项目类别及提供资料进行评价等级、评价范围、评价因子等的判定,开展相关工作;进行评价范围内的调查、监测与评价工作,进行建设项目工程分析,开展环境影响预测与评价;编制环境影响评价报告。全部完成后进行公司内部审核及修改;准备报审资料,协助上报至报告评估单位,并向报告评审组详细汇报相关工程环境影响评价报告的内容及解答评审组的问题,根据评审组提出的意见修改、补充和完善建设项目环境影响评价报告;协助准备进件资料至审批部门,根据各级主管部门、各级审批部门意见修改完善报告,最终取得审批意见。
4、我公司建设项目环境影响评价主要业绩:
